Consejos Seguridad Informatica Mapa Mental

Desde lo más obvio hasta lo más.
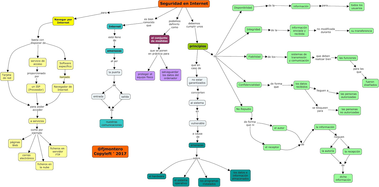
Consejos seguridad informatica mapa mental. Mapa mental acerca de la seguridad informática. Esquema sobre los principales conceptos y nociones sobre la seguridad de la información sus peligros y soluciones. 15 consejos de seguridad informática para el día a día. Mapa mental acerca de la seguridad informática.
Register for free tools and resources build free mind maps flashcards quizzes and notes. Mapa conceptual sobre seguridad de la información 1. Estos son algunos consejos básicos de seguridad informática para que tu sistema tu información sensible y tus datos se mantengan libres de infecciones. La seguridad informática es a día de hoy un asunto de vital importancia para todos.
Seguridad de la información medidas para evitar el uso no autorizado el mal uso la modificación o la denegación del uso de conocimientos hechos datos o capacidades personas que la utilizan. Seguridad informática mind map by oscar valdivieso updated more than 1 year ago more less created by oscar valdivieso about 3 years ago 121 0 0 description. Aplicación de buenas prácticas de seguridad de la red internet. Productos clientes mercado contratos.
Edificio y hardware procesos de negocio. Mind map by humberto alejandro rodríguez dávila created almost 2 years ago. Es el proceso de apilar los elementos de información recibidos transmitidos almacenados procesados y o generados por el sistema. 2 un mecanismo de seguridad informática es una técnica o herramienta que se utiliza para fortalecer la confidencialidad la integridad y o la disponibilidad 2 1 respaldos.
0 sign in sign up for free sign up seguridad informática. Empleados y clientes información. Posted 16 abril 2018. 0 sign in sign up for free sign up next up.
Consiste en aquellos mecanismos de barreras físicas con procedimientos de control que se usan como medidas de prevención y detección destinados a proteger. Es el conjunto de normas que definen las diferentes formas de actuación con un. Es un mecanismo orientado a fortalecer. Es un software que tiene como finalidad prevenir detectas y eliminar un virus un software malicioso y otros 5 1 2.
Manuel de jesus jara hernandez. Ya seamos particulares o empresas operemos con nuestro smartphone nuestro ordenador o juguemos con la consola pueden aparecer amenazas a. Mapa mental acerca de la seguridad informática.