Esquema Basico De Software Y Hardware

Esquema básico del software.
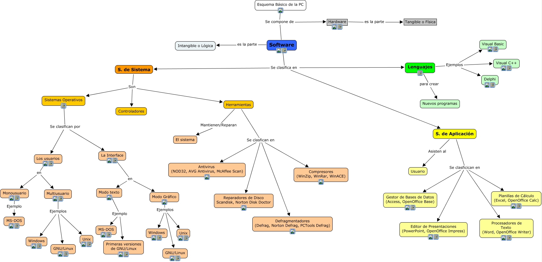
Esquema basico de software y hardware. Hardware es el conjunto de componentes físicos de los que está hecho el equipo y software es el conjunto de programas o aplicaciones instrucciones y reglas informáticas que hacen posible el funcionamiento del equipo. El concepto del software está relacionado al concepto de programa. Placa base motherboard se encuentra instalada dentro del gabinete. Los dispositivos tecnológicos como computadores o smartphones están compuestos por hardware y software.
Esquema bsico del hardware. El hardware hace referencia a todos los componentes materiales y físicos de un dispositivo es decir aquellos que se pueden ver y tocar. ìndice unidad central de procesamiento cpu diapositivas. El hardware de una computadora est formado por todos aquellos componentes fsicos de una computadora todo lo visible y lo tangible.
Un programa no es más que un conjunto ordenado de instrucciones que se le dan a la computadora para indicarle la tarea que se desea realizar una instrucción es un conjunto de símbolos de un repertorio construidos de acuerdo a unas reglas sintácticas y semánticas bien establecidas lo que se. Es la encargada de interconectar todos los dispositivos de la computadora. Pero para poder lograr cargar con éxito el. 1 2 tipos de hardware.
Elementos imprescindibles para el funcionamiento del ordenador memoria ram almacena información de manera temporal microprocesador administra el software y el hardware. El hardware básico de una computadorapuede graficarse de la siguiente manera. Esquema bsico del software. El monitor el ratón la cpu el teclado o la memoria ram son algunos ejemplos de aquellas partes que en su conjunto forman el hardware.
1º carátula 2º índice 3º esquema de hardware 4º unidades de entrada y de salida 5º memoria auxiliar y microprocesador 6º unidad central de procesamiento 7º unidad de control y unidad aritmética lógica 8º memoria. Placa basemicroprocesadormemoria central ram y rom memorias auxiliares discos rígidos cds dvds salidaentradatecladomousescannercámara weblápiz ópticootrosmonitorimpresoraparlantesotros. Se define como hardware a todas las partes físicas de un sistema informático. El hardware bsico de una pc puede graficarse de la siguiente manera.
Mdulos de sistemas operativos programas de mantenimiento antivirus procesadores de palabras paquetes ofimticos hojas de clculo diseo de grafico y autoedicin programas de facturacin bibliotecas matemticas y estadsticas programas de diseo grafico programas inteligencia artificial programas desarrollados por los.