Esquema De Hardware

La bios basic input output system sistema básico de entrada y salida es una especie de programa grabado en un chip de la placa base que el ordenador ejecuta nada más encenderse para dar paso después a la carga del sistema operativo.
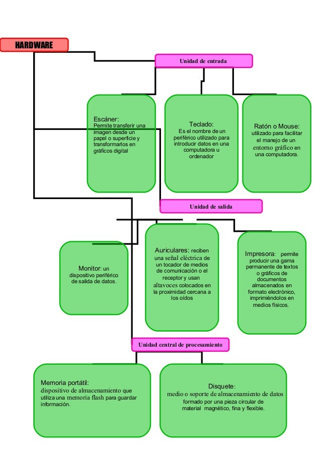
Esquema de hardware. Pero para poder lograr cargar con éxito el. Placa base motherboard se encuentra instalada dentro del gabinete. Hardware parte tangible dispositivo entrada usuario computadora dispositivo salida computadora usuario dispositivo almacenamiento guarda información teclado mouse micrófono lápiz óptico pluma y tableta digital webcam joystick monitor impresora polotter bocinas cd dvd usb sd discos externos esquema clasificación de hardware. Es la encargada de interconectar todos los dispositivos de la computadora.
Esquema bsico del hardware. Esquema del hardware 1. Sign in recent site activity report abuse print page powered by google sites. Esquemas básico del elemento fisico hardware 1 es el elemento físi co de un sistema informático es decir todos los materiales que lo componen como la propia computadora los dispositivos externos los cables los soportes de la información y en definitiva todos aquellos elementos que tienen entidad física.
Placa basemicroprocesadormemoria central ram y rom memorias auxiliares discos rígidos cds dvds salidaentradatecladomousescannercámara weblápiz ópticootrosmonitorimpresoraparlantesotros 3. Se define como hardware a todas las partes físicas de un sistema informático. El hardware de una computadora est formado por todos aquellos componentes fsicos de una computadora todo lo visible y lo tangible. El hardware bsico de una pc puede graficarse de la siguiente manera.
Son los dispositivos físicos de una hardware computadora como la cpu o el monitor. 1 2 tipos de hardware. Esquema clasificación de hardware 1. Explicacion breve de lo que es hardware y sus componentes.
Elementos imprescindibles para el.