Estructura De Una Computadora Mapa Conceptual

Curso marketing digital gratis 2020 cursos certificación google ads analytics shopping duration.
Estructura de una computadora mapa conceptual. Es el cerebro de un computador memoria ram. Almacena de manera temporal los datos e instrucciones con los que trabaja. Mapa mental de pc cesar coaquira. La computadora y su evolución procesamiento mafde.
Es por eso que la técnica de estudio conocida como mapas conceptuales puede ser un gran aliado a la hora de estudiar crear una presentación o preparar una clase para nuestros alumnos. Mapa conceptual de la computadora hardware tipos de perifericos recibir. Mapa mental de la computadora o pc. Mapa conceptual estructura de un computador 1.
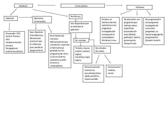
La estructura del computador. Hardware software funcionamiento de una pc dispositivos de entrada parte física del computador componentes lógicos de un computador tarjeta madre. Mapa conceptual de la computadora sus componenetes son se define como un conjunto que comprende todos los dispositivos y elementos fìsicos son los que resguardan la información suministrada por los elementos de entrada es el conjunto de elementos que se encarga de ejecutar los procesos o tareas oredenas. Un mapa conceptual es una herramienta utilizada para representar el conocimiento de forma gráfica aprende aquí todo sobre los mapas conceptuales artículo completo que te explica qué es un mapa conceptual y cómo elaborarlos te mostramos ejemplos con imágenes programas para crearlos y más.
Estructura de una computadora pc como hardware software funciona dispositivos sistemas ordenes a una pc de entrada de aplicaciones procedimientos datos utilerias de las ordenes scaner camara de video teclado raton dispositivos de salida de datos impresora tarjeta de audio y bocinas monitor dispositivos de pensamientos cd disquete disco dispositivos mixtos tarjeta de red modem tarjeta de video microprocesado tarjeta madre memoria. Republica bolivariana de venezuela ministerio del poder popular para la educación instituto universitario fermín toro cabudare edo lara estructura de un computador alumna. Estructura del computador hardware software programación sistema aplicación permite que el hardware funcione permite a los usuarios hacer una o varias tareas especificas son programas que crean otros programas scracht salidaentrada permite la introducción de información en el ordenador visualiza la información como resultado de las manipulaciones monitor cornetas impresorateclado cámara mouse son todas las partes físicas del computador conjunto de programas y rutinas que permiten a la. Mapa conceptual estructura de un computador maria gabriela maldonado.