Etica Informatica Mapa Conceptual

Es software administrar los recursos de.
Etica informatica mapa conceptual. Mapa conceptual informatica carcalah. Mapa conceptual para mejor entendimiento de la ética informática. Concepto red local 2 1. Entrada antigua página principal.
Es la conexion hecha entre redes de una computadora a otra por medio de tarjetas de red la cual permite la creacion de una red informatica 3. Este cmap tiene información relacionada con. Mapa conceptual de la informatica hardware es elemento físico de un sistema informático dirección encargado de dirigir y coordinar un departamento de informática elemento físico de un sistema informático compuesto por memoria auxiliar análisis encargado del desarrollo de aplicaciones en lo que respecta a su diseño y obtención de. Mapa conceptual de redes por oscar zarazua 1.
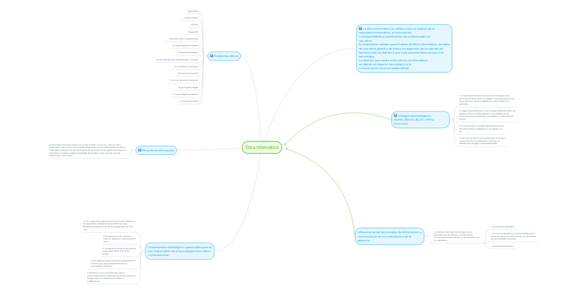
Se define la ética general y la ética aplicada a la informática se mencionan los principales códigos éticos de la informática para que se tenga una idea clara sobre el tema tratado asimismo la investigación realizada para el desarrollo de este trabajo ha. Concepto de red informatica 1 1. ética en la informática. Informatica mapa conceptual hardware esta conformada por informatica unidad central de procesamiento cpu compuesto por equipo fisico usado para la entrada procesamiento y salida de la informacion dispositivo de almacenamiento de informacion.
Estos conceptos son escritos de forma jerárquica dentro de figuras geométricas como óvalos o recuadros que se conectan entre sí a través de líneas y palabras de enlace estas últimas también conocidas como. Mapa conceptual de ética 1 que es la ética. Es un sistema conformado por 2 o mas computadoras interconectadas entre si mismas 2. Global healthcare report q2 2019 cb insights.
Un mapa conceptual es una herramienta de aprendizaje basada en la representación gráfica de un determinado tema a través de la esquematización de los conceptos que lo componen. Mapas mentales de informatica yessica cocoletzi. Mapa conceptual informatica jorge molina trujillo. Hernan informatica viernes 11 de septiembre de 2015.
Informatica jurídica documentaria carlos ma. Mapa conceptual de etica publicado por unknown en 11 18. Elabora con objetivo de lo que se planteo en el trabajo se logre recopilar la información mas importante y ordenarla en un mapa conceptual. Enviar por correo electrónico escribe un blog compartir con twitter compartir con facebook compartir en pinterest.
1 1 la ética es una rama de la filosofía que estudia lo correcto o equivocado del comportamiento humano la moral la virtud el deber la felicidad y el buen vivir.