Mapa Conceptual De Computacion E Informatica

Concepto de red informatica 1 1.
Mapa conceptual de computacion e informatica. El primer instrumento que se utilizó para facilitar las operaciones de cálculo fue el ábaco inventado por los chinos y utilizado por los romanos en el siglo iv a c 3. Concepto red local 2 1. El internet ha evolucionado rápidamente desde sus humildes inicios en 1988 y sigue evolucionando. Enviar esto por correo electrónico blogthis.
Historia de las computadoras. Es un sistema conformado por 2 o mas computadoras interconectadas entre si mismas 2. La gente se ha puesto a pensar seriamente en por ejemplo cómo el. Mapa conceptual de informatica publicado por unknown en 18 10.
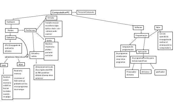
La computación se refiere al estudio sobre sistemas automatizados para el manejo de información. Son memoria auxiliar unidad central de procesamiento cpu compuesto por memoria auxiliar conjunto de instrucciones detallada que controlan la computadora. Es una ciencia que estudia los métodos técnicas y procesos necesarios para el almacenaje procesamiento y transmisión de los datos y la información en formato digital. Mapa conceptual de computacion martes 9 de octubre de 2012.
Evolucion de la informatica por katherine perera 1. Conceptos de computación nuevas perspectivas décima edición síntesis capitulo 6 secciones a b y c y capitulo 7. La informática y la computación son términos que se pueden confundir sin embargo son diferente. Este cmap tiene información relacionada con.
Mapa conceptual jueves 20 de agosto de 2015. Pero en otros casos es una manera casual e ineficiente de hacer las cosas. Es software administrar los recursos de. Ver más ideas sobre informática clase de informática computacion.
Informática hace referencia al procesamiento de información mediante dispositivos electrónicos. Su nombre es de origen frances y es el tratamiento automatico de la informacion por medio de ordenadores 2. El sitio futuro. Informatica mapa conceptual hardware esta conformada por informatica unidad central de procesamiento cpu compuesto por equipo fisico usado para la entrada procesamiento y salida de la informacion dispositivo de almacenamiento de informacion.
29 jun 2020 explora el tablero tecnologia e informatica de lauristaba que 110 personas siguen en pinterest. Mapa conceptual de redes por oscar zarazua 1. Es la conexion hecha entre redes de una computadora a otra por medio de tarjetas de red la cual permite la creacion de una red informatica 3. Compartir en twitter compartir en facebook compartir en pinterest.
Enviar por correo electrónico escribe un blog compartir con twitter compartir con facebook compartir en pinterest.