Mapa Conceptual De Computacion

Lenguaje de maquina 6.
Mapa conceptual de computacion. Primera generación 1951 1958 segunda generación 1958 1964 tercera generación 1964 1970 cuarta generación. Unidadeducativa sagrada familia 2 milena lugmaña mapas conceptuales el mapa conceptual es una técnica usada para la representación gráfica del conocimiento. Unidadeducativa sagrada familia 1 milena lugmaña informatica milena lugmaña primero de bachillerato azul 2. Intercambio de informacion 7.
Mapa conceptual de la computadora sus componenetes son se define como un conjunto que comprende todos los dispositivos y elementos fìsicos son los que resguardan la información suministrada por los elementos de entrada es el conjunto de elementos que se encarga de ejecutar los procesos o tareas oredenas desde los elementos de entrada del sistema operativo son aquellos que aportan el medio de salida. La topología de red. Mapa conceptual de computacion martes 9 de octubre de 2012. Conceptos de computación nuevas perspectivas décima edición síntesis capitulo 6 secciones a b y c y capitulo 7.
El concepto de red puede definirse como conjunto de nodos. Historia de las computadoras. Mapas conceptuales computacion 1. Se define como el mapa físico o lógico de una red para intercambiar datos.
Mapa conceptual jueves 20 de agosto de 2015. Aprendizaje significativo y proyectos con mapas conceptuales transmitida en 2009 en la dirección general de cómputo académico de la unam con la coordinación de la sociedad. Mapa conceptual de la computadora hardware tipos de perifericos recibir. Enviar por correo electrónico escribe un blog compartir con twitter compartir con facebook compartir en pinterest.
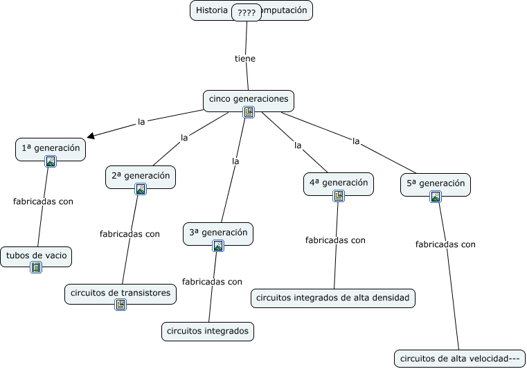
Mapa conceptual de informatica publicado por unknown en 18 10. Computacion en la vida diaria 9. Computacion en el hogar 2. En este mapa conceptual de la historia de la computacion podra verse todos los inventos que se han creado a traves del tiempo para el realizamiento o mejoramiento de la tecnologia.