Mapa Conceptual De La Historia De La Computadora Para Niños

Partes de la computadora para niños duration.
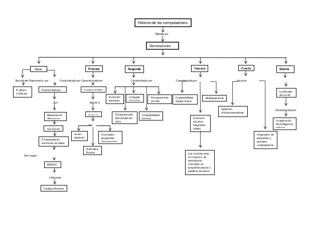
Mapa conceptual de la historia de la computadora para niños. Este mapa conceptual tiene información relacionada a. Sin duda alguna la computadora ha sido una de las herramientas mas sorprendentes creadas por el ser humano. Abarca desde el año 1971 hasta el año 1981 es el producto de la microminiaturización de los circuitos electrónicos. Uno de los proyectos de investigación de la parc fue una computadora avanzada de 40 000 dólares llamada la xerox alto.
Matemáticas para la vida real. El transistor fue inventado por william shokley john bardeen y walter. Historia de la computadora generaciones duration. En 1938 konrad zuse crea la primer máquina considerada como computadora aunque muy diferente de las que conocemos hoy en día esta computadora se llama la z1 funcionaba de forma electromecánica y podía programarse mediante una cinta perforada que le indicaba a la computadora que cálculos hacer para.
Hoy en día las tecnologías lsi integración a gran escala y vlsi integración a muy gran escala permiten que cientos de miles de componentes electrónicos se. Primera generación 1951 1958 segunda generación 1958 1964 tercera generación 1964 1970 cuarta generación. Conoces la historia de las computadoras. Historia de la computadora para niños blass1260.
Calculadora mecanica para sumar y restar segunda generacion se caracteriso por se sustituyeron los tubos al vacío por transistores. Tips para las clases de computación en preescolar duration. éste fue la primera. Historia breve de las computadoras.
En este mapa conceptual de la historia de la computacion podra verse todos los inventos que se han creado a traves del tiempo para el realizamiento o mejoramiento de la tecnologia. Ideas para preescolar 72 271 views.