Mapa Conceptual De La Memoria Ram





Calameo Mapa Conceptual De La Memoria Ram

Calameo Mapa Conceptual De La Memoria Ram

Memoria Ram Mapa Conceptual

Memoria Ram Mapa Conceptual

Memoria Ram Mapa Mental

Memoria Ram Mapa Mental

Mundo De La Informatica Mapa Conceptual De Memoria Ram

Mundo De La Informatica Mapa Conceptual De Memoria Ram

Mapas Conceptuales Paquini

Mapas Conceptuales Paquini

Calameo Mapa Conceptual

Calameo Mapa Conceptual

Calameo Mapa Conceptual

Concepto partes funcionamiento modulos de memoria ram instalaciion marcas brayan vargas wber gaviria memoria ram memoria principal de la computadora.

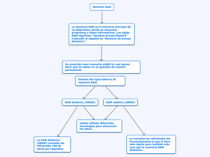
Mapa conceptual de la memoria ram. Qu zonas de la memoria estn libres y. Mundo de la informatica. 3 tips to train your teams and clients online. Mapa conceptual de memoria ram publicado por david santiago herrera en 9 24.

Guardar guardar mapa conceptual memoria virtual para más tarde. Todo lo que necesitas saber sobre memoria ram. As toda informacin que va de la ram al procesador se deja almacenada temporalmente en la memoria cach. Rom diferencias definicion rom procesadores intel ram definicion ram procesadores amd topic flotante prom eprom eeprom una memoria rom es aquella.

Se pone en el camino de los datos que van del procesador a la memoria ram. Memoria declarativa o explicita memoria no declarativa o implicita capacidad de conservar y evocar hechos pasados memoria sensorial memoria a corto plazo. La memoria de sólo lectura conocida también como rom acrónimo en inglés de read only memory es un medio de almacenamiento utilizado en ordenadores y dispositivos electrónicos que permite solo la lectura de la información y no su escritura independientemente de la presencia o no de una fuente de energía. Pocas veces se le presta atención a ciertos parámetros características y marcas.

Creado por carmen morales. How one teacher used prezi video in her class. Build free mind maps flashcards quizzes and notes create discover and share resources. 0 0 voto positivo 0 0 votos negativos.

Mapa conceptual de la memoria ram la memoria es lo que primero se debe expandir en un sistema. Teaching online art classes. Tipos de memoria por luis ibarguen 1. Enviar por correo electrónico escribe un blog compartir con twitter compartir con facebook compartir en pinterest.

Mapa Conceptual Tipos De Memoria Batigatuson

Mapa Conceptual Tipos De Memoria Batigatuson

Mapa Conceptual

Mapa Conceptual

Memorias Mapa Conceptual Memoria Dinamica De Acceso Aleatorio Memoria De Acceso Aleatorio

Memorias Mapa Conceptual Memoria Dinamica De Acceso Aleatorio Memoria De Acceso Aleatorio

Algunas Cosas Sobre Computadoras Memorias Principales De Una Computadora

Algunas Cosas Sobre Computadoras Memorias Principales De Una Computadora

Mapa Conceptual De Los Tipos De Memoria Buildingthearchitect

Mapa Conceptual De Los Tipos De Memoria Buildingthearchitect

Mapa Conceptual Ingee Alex

Mapa Conceptual Ingee Alex

Mapa Conceptual Abidain 1

Mapa Conceptual Abidain 1

Mapa Conceptual Mary Paz

Mapa Conceptual Mary Paz

Memorias Mapa Conceptual Memoria Dinamica De Acceso Aleatorio Memoria De Acceso Aleatorio

Memorias Mapa Conceptual Memoria Dinamica De Acceso Aleatorio Memoria De Acceso Aleatorio

Mapa Mental Memorias Ram By Pipe Ortiz On Prezi Next

Mapa Mental Memorias Ram By Pipe Ortiz On Prezi Next

Http Repository Uaeh Edu Mx Bitstream Bitstream Handle 123456789 15461 Mc Hardware Pdf Sequence 1

Http Repository Uaeh Edu Mx Bitstream Bitstream Handle 123456789 15461 Mc Hardware Pdf Sequence 1

Actividad 4 Bachillerato Uepom

Actividad 4 Bachillerato Uepom

Memorias

Memorias

Semana 4 Informatica Digital

Semana 4 Informatica Digital

Source : pinterest.com