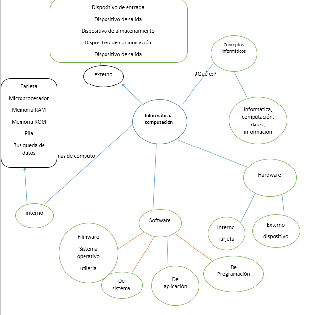
Mapa Conceptual De Las Ramas De La Informatica

Ti es la rama más importante de la informática y se refiere al uso de cualquier ordenador sistema de almacenaje redes y otros dispositivos mecánicos medios y métodos para fundar resolver recolectar resguardar e intercambiar todos los tipos y formas de información electrónica.
Mapa conceptual de las ramas de la informatica. El objetivo último de la ia es simular la inteligencia humana en una máquina creando robots que sean conscientes y con sentimientos reales similares a los humanos. Conjunto de conocimientos científicos. Conceptos de software y harware. Conjunto de estudios y técnicas destinadas a fabricar sistemas capaces de desempeñar funciones motrices e intelectuales en sustitución del hombre haciendo su trabajo meramente automático.
Ramas de la informática. Son aquellos componentes físicos de una computadora se refiere a las partes que el usuario puede ver y tocar por ejemplo. Si tienes tus dudas de lo que viene a ser el mapa mental de la informática debes saber que esto no es más que una ciencia que estudia el proceso de la información. Cada una de ellas se dedican a aspectos particulares de la informática.
Tecnología de la información cibernética robótica computación ofimática y telemática. Es la ciencia de la información. Mapa conceptual de la informatica. Ciencia que estudia los mecanismos automáticos de comunicación y de control de los seres vivos y de las máquinas.
La inteligencia artificial ia es la rama de las ciencias de la computación que estudia el software y hardware necesarios para simular el comportamiento y comprensión humanos. De esta manera se pueden sacar las ramas alrededor de esta palabra con las ideas secundarias del tema principal. Tecnologías de la información ti 7 1. Dentro de las ramas de la informática tenemos como principales a seis como.
Este tipo de mapa conceptual es en el que se coloca la palabra central en el medio del mapa. Que son las ramas de la informatica las ramas de la informática más importantes son la tecnología de la información cibernética robótica computación ofimática y telemática. Las ramas de la informatica domingo 8 de junio de 2014. Las ramas de la informática más importantes son la tecnología de la información cibernética robótica computación ofimática y telemática.
Mapa conceptual de araña. Debes colocar a las personas estudiando a la informática tal cual como si se tratara de geografía u otra temática. La informática es la ciencia o conjunto de conocimientos científicos que permiten el tratamiento automático de la información por medios de ordenadores. Ramas de la informatica 1.
Se lo llama de esta forma porque es un mapa conceptual en el que las ramas se parecen a las patas de una araña.