Mapa Conceptual De Los Sistema Informático

Informatica mapa conceptual hardware esta conformada por informatica unidad central de procesamiento cpu compuesto por equipo fisico usado para la entrada procesamiento y salida de la informacion dispositivo de almacenamiento de informacion.
Mapa conceptual de los sistema informático. Con la existencia de los datos se procede a realizar una selección de los mas relevantes y de importancia segun cada caso planteado esta selección es de importancia realizarla con previo analisis pues de alli radica el cumplimiento de poder otorgar al interpretador final una información segura comouesta por los elementos de disponible integra manejable y autentica para lo cual. Son memoria auxiliar unidad central de procesamiento cpu compuesto por memoria auxiliar conjunto. Este cmap tiene información relacionada con. Arquitectura de diseño para un computador digital electrónico con partes que constan de una unidad de procesamiento unidad aritmético lógica y registros del procesador una unidad de control registro de instrucciones y contador de programa una memoria para almacenar tanto datos como.
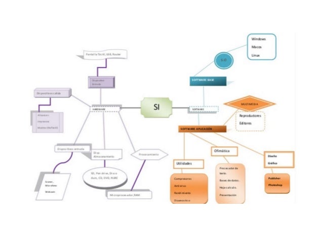
Sistema infórmatico mapa conceptual by miriam pacheco 1. Sistema informático proceso computacional entrada componentes hardware almacenamiento software procesamiento tarjeta de video salida de informacióninfoware tarjeta de audio a cargo de los firmware periféricos puertos usb humanware alu uc cpu unidad de bus de proceso entrada salida placa madre memoria ram memoria rom. How one teacher used prezi video in her class. Este cmap tiene información relacionada con.
Mapa conceptual de la informatica hardware es elemento físico de un sistema informático dirección encargado de dirigir y coordinar un departamento de informática elemento físico de un sistema informático compuesto por memoria auxiliar análisis encargado del desarrollo de aplicaciones en lo que respecta a su diseño y obtención de. 3 tips to train your teams and clients online. Arquitectura de von neumann 1946.