Mapa Conceptual De Pensamiento Computacional

Es la herramienta que se utiliza para describir un algoritmo utilizando una mezcla de frases en lenguaje común instrucciones de programación y palabras clave que definen las.
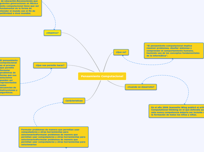
Mapa conceptual de pensamiento computacional. Además los informes libres de los estudiantes indicaron que se sentían más motivados para estudiar con una recurso el mapa conceptual que puedan describir su comprensión de los. 29 may 2017 explora el tablero pensamiento computacional de ana isabel santamaria calderon que 152 personas siguen en pinterest. Diagrama de flujo. Este curso te permitirá trabajar la mente en la resolución de problemas diseño de sistemas describir problemas reales usar la lógica y la matemática todo esto se combina en el pensamiento computacional.
Ver más ideas sobre pensamientos programacion para niños computacion. Ver más ideas sobre programacion para niños educacion programacion robotica. Eduardo durán valdivieso. 1 2 análisis de información.
Mapa conceptual 5 unidad 1 computadoras 6 mapa conceptual 7. Lógica computacional isbn 978 607 733 025 7 primera edición. Creado por articfox n. De los conceptos involucrados en el pensamiento computacional hacemos énfasis en el término algoritmo dado que su comprensión suscitará en los alumnos una conciencia lógica y destrezas para la resolución de problemas a continuación ilustramos una definición de algoritmo y cómo puede ser representado así como los elementos auxiliares usados en el entorno informático.
Mapa conceptual del pensamiento lógico computacional. De los mapas conceptuales ha contribuido a una mayor comprensión del aprendizaje sobre el diseño y la normalización de base de datos. Mind map by jennifer sánchez created over 4. Problema de pensamiento computacional.
Se describe implica herramientas representacion uso de la tecnologia los datos uso del pensamiento algoritmico los procesos de pensamiento implicado. 0 sign in. Desarrollar la habilidad de resolver problemas es cada día más complejo y el. Un cluster está formado por.
Por los canales de comunicaciones pueden pasar.