Mapa Conceptual Evolucion De La Computadora

Estn construidas con circuitos de transi stores.
Mapa conceptual evolucion de la computadora. Blanca torrealba introducción al procesamiento de datos barquisimeto 26 de abril 2012. Ariana rdz 216 626 views. Historia de la computación. Word crear un organigrama en word y personalizarlo.
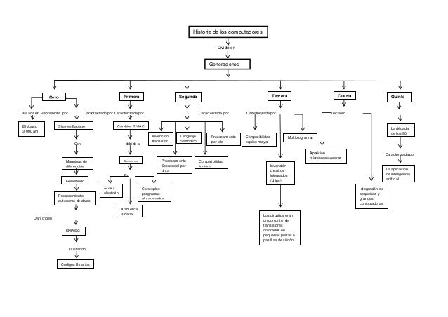
1965 1975 iii generación circuitos integrados 1 1. Redes de terminales perifericos 1 3. Primera generación 1951 1958 segunda generación 1958 1964 tercera generación 1964 1970 cuarta generación. 4 mapa conceptual evolucion de la informatica word.
Usando vlsi un fabricante puede hacer que una computadora pequeña rivalice con una computadora de la primera generación que ocupaba un cuarto completo. Evolución de las computadoras. Nacen lenguajes de programación cobol basic. Tambin en esta poca se empez a definir la forma de comunicarse con las computadoras que reciba el nombre de programacin de sistemas.
Tutorial de cómo hacer un mapa conceptual duration. Plan de exportación mandarinas a irlanda. 1955 1965 ii generación transistores 2 1. Surge concepto de bases de datos 1 2.
Tutorial en español hd duration. Historia de las computadoras. Mapa conceptual jueves 20 de agosto de 2015. Maquina de multiplicar de.
Mailin camacho c i 18 736 398 adrianni reyes c i 21 295 597 sección. Este cmap tiene información relacionada con. Núcleo barquisimeto la computadora y su evolución mapa conceptual participantes. Evolucion de la computadora por julie andrea romero cardozo 1.
Su nombre es de origen frances y es el tratamiento automatico de la informacion por medio de ordenadores 2. Calculadora de charles xavier thomas de colmar la pascalina trabajaba a bases de engranes funciones de multiplicación y división generaciones sexta generación 1990 evolución del computador. Hicieron su gran debut las microcomputadoras. Evolucion de la informatica por katherine perera 1.
El primer instrumento que se utilizó para facilitar las operaciones de cálculo fue el ábaco inventado por los chinos y utilizado por los romanos en el siglo iv a c 3.