Mapa Conceptual Sobre Las Generaciones De La Computadora

Flipping pd and staying true to the mission.
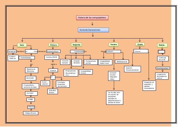
Mapa conceptual sobre las generaciones de la computadora. Prezi content bundles were the answer. Abarca desde el año 1971 hasta el año 1981 es el producto de la microminiaturización de los circuitos electrónicos. Mapa conceptual de la computadora 1. Primera generación 1951 1958 segunda generación 1958 1964 tercera generación 1964 1970 cuarta generación.
Mapa conceptual de la computadora sus componenetes son se define como un conjunto que comprende todos los dispositivos y elementos fìsicos son los que resguardan la información suministrada por los elementos de entrada es el conjunto de elementos que se encarga de ejecutar los procesos o tareas oredenas desde los elementos de entrada del sistema operativo son aquellos que aportan el medio de salida. La marina de los estados unidos desarrolla el primer simulador. Cuadro comparativo de las generaciones de la computadora. El pase de diapositivas requiere javascript.
Se desarrollan las microcomputadoras computadoras personales o pc. Computadorahardware gabinete procesador cpu central process unit. Se comenzó a disminuir el tamaño de las computadoras. Se desarrollaron circuitos integrados para procesar información.
Mapa conceptual de la computadora hardware tipos de perifericos recibir. Quinta generación 1983 hasta la fecha 3 1. El desarrollo del software y los sistemas con que se manejan las computadoras. Se mejoraron los programas de computadoras que fueron desarrollados durante la primera generación.
Primera generación segunda generación tercera generación cuarta generación quinta generación emplearon bulbos válvulas al vacío para procesar la infor. 5 ways to host engaging virtual trainings. Es volátil por que cuandose apaga se borra. Aparecen compañías y las computadoras eran bastante avanzadas para su época como la serie 500 de burroughs y la atlas de la universidad de manchester.
Hoy en día las tecnologías lsi integración a gran escala y vlsi integración a muy gran escala permiten que cientos de miles de componentes electrónicos se. Memoriade acceso al azar.