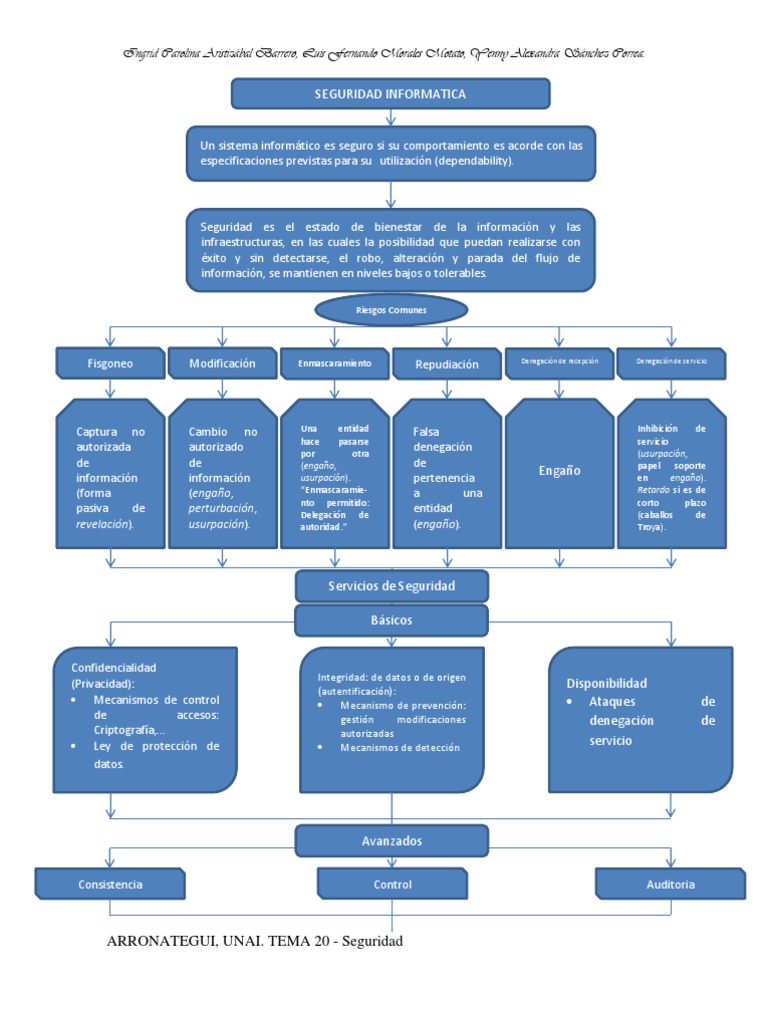
Mapa Conceptual Sobre Seguridad Informatica

Mapa conceptual sobre la seguridad informatica.
Mapa conceptual sobre seguridad informatica. Como el proceso de prevenir y detectar el uso no autorizado de un sistema informático ceballos s f. Definir implementar controlar y mantener el modelo de seguridad con el fin de obtener confidencialidad integridad disponibilidad y auditabilidad. Map outline seguridad informática mapa conceptual objetivos. Mapa conceptual sobre seguridad informática.
Formalmente provee descripcin axiomtica de estados seguros y no seguros. Blog informatica ies de ponteareas. Evaluar el diseño de la estructura y el cumplimiento del control interno. Publicado por unknown en 11 14.
Seguir publicado el 15 de may. Blog informatica ies de ponteareas. El mapa tiene un gran tamaño para su mejor manejo aconsejo utilizar el conocido y viejo recurso de control y control para mejor encajarlo en pantalla o mejor poder visualizar alguna zona. Reloj blog gratis diseño web.
Seguridad de la información seguridad. Mapa conceptual de seguridad acumulador. Mind map by abraham andrade created almost 4 years ago. Hace 6 años martes 26 de noviembre de 2013.
Seguridad informática mapa conceptual kuwztktbzv sep 5 2018. 4 la tributacion en el peru csg. Polticas y mecanismos de seguridad informatica. Mapa conceptual sobre seguridad informática realizado por joaquín vidal con enlaces a diferentes recursos de internet para el desarrollo de los distintos conceptos.
Con que app hiciste este mapa conceptual graciasssss 20 de mayo de 2017 19 45 publicar un comentario. Enviar por correo electrónico escribe un blog compartir con twitter compartir con facebook compartir en pinterest. Mapa mental seguridad informatica 16 384 visualizaciones. Afirmaciones sobre lo que est y no est permitido.
Consiste en aquellos mecanismos de barreras físicas con procedimientos de control que se usan como medidas de prevención y detección destinados a proteger. Composicin de polticas diferentes. 0 sign in. Alejandro ver todo mi perfil.
Mapa conceptual sobre la seguridad informatica 1 0 0 antivirus.