Mapa Conceptual Tipos De Auditoria Informatica

Carlos andrés pérez cabrales tutor.
Mapa conceptual tipos de auditoria informatica. Auditoría de los datos. Conceptualizacion servicio nacional de aprendizaje sena montería julio 27 2013. Empleos de auditoria en chile. Es change language cambiar idioma.
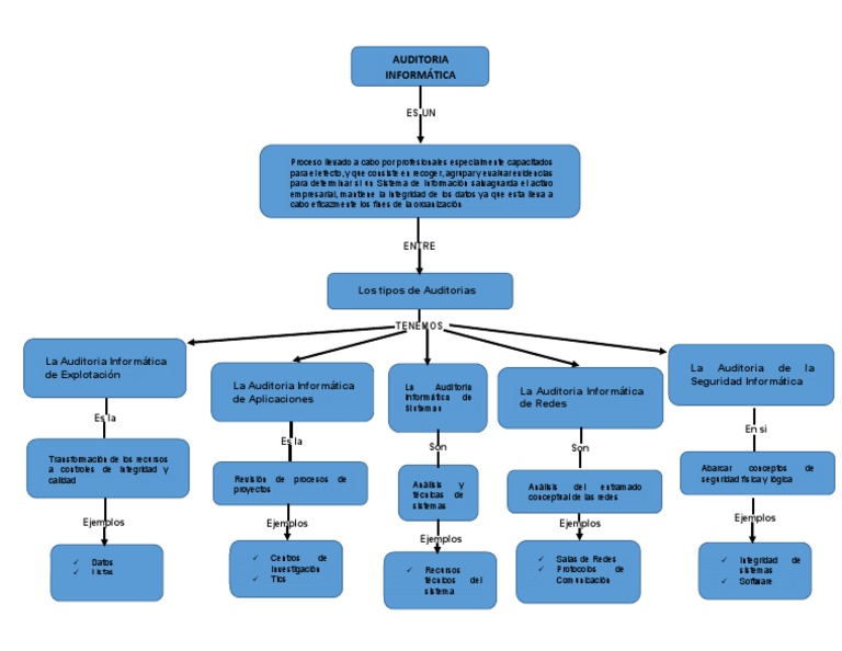
Para ello encontramos los siguientes tipos de auditoría a modo general. Dentro de la auditoría informática destacan los siguientes tipos entre otros auditoría de la gestión auditoría de la seguridad auditoría de la se. Auditoría externa o legal. Clasificación de los datos estudio de las aplicaciones y.
Mapa conceptual tipos de auditoria informática 1430z1m1r24j. Actividad mapa conceptual presentado por. Sintomas para poder ejecutar una auditoria informática. Tipos de auditoria.
Rol de un auditor informático. Auditorías técnicas de seguridad hacking ético empresas auditoras. Debido a que pertenece a la empresa su revisión puede ser mas profunda y con mayor conocimiento de las actividades funciones y. Importancia auditoria informática.
Mapa conceptual semana 3 auditoria informatica 1. Más información sobre la suscripción a scribd. Auditoría de la gestión. Download view mapa conceptual tipos de auditoria informática as pdf for free.
El auditor labora en la empresa donde se realiza la auditoria de alguna manera está involucrado en su operación normal 1 1 2 2. Auditoria informática de explotación auditoría informática de sistemas auditoría informática de comunicaciones y redes auditoría de la seguridad informáti. Cumplimiento legal de las medidas de seguridad exigidas por el reglamento de desarrollo de la ley orgánica de protección de datos. Dependiendo de lo que se busque examinar y la forma en que se realiza podemos encontrar diferentes tipos de auditoría entre los que podemos encontrar.
Scribd es red social de lectura y publicación más importante del mundo. Identificar o conocer el ambito de la empresa negocio o institución. Clara inés lópez villegas centro náutico pesquero de buenaventura valle del cauca buenaventura curso virtual ficha.