Mapa Mental De La Historia De La Computadora





Imagenes De Historias De Las Computadora Mapa Conceptual Historia De La Computadora Mapa Conceptual Imagenes De Historia

Imagenes De Historias De Las Computadora Mapa Conceptual Historia De La Computadora Mapa Conceptual Imagenes De Historia

Calameo Mapa Mental Generacion De Los Computadores 2

Calameo Mapa Mental Generacion De Los Computadores 2

Mapa Mental De La Evolucion De La Computadora

Mapa Mental De La Evolucion De La Computadora

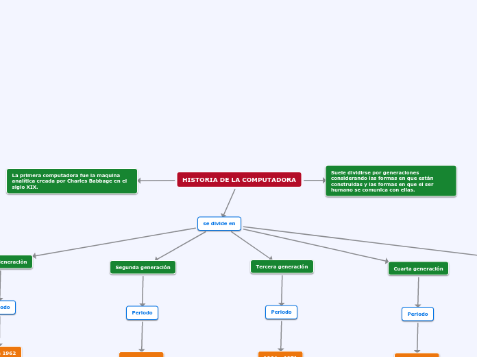
Mapa Conceptual Historia De Las Computadoras De Hugo Armando Macias Ortega

Mapa Conceptual Historia De Las Computadoras De Hugo Armando Macias Ortega

Historia De La Computadora Mapa Conceptual De La Historia De La Computadora

Historia De La Computadora Mapa Conceptual De La Historia De La Computadora

Mapa Mental Computadoras

Mapa Mental Computadoras

Mapa Mental Computadoras

Pelotas redondas usualmente de madera se resbalaban de un lado a.

Mapa mental de la historia de la computadora. Abarca desde el año 1971 hasta el año 1981 es el producto de la microminiaturización de los circuitos electrónicos. Desde el ábaco hasta las computadoras personales han tenido una gran influencia en nuestro diario vivir. Creación del internet. Almacenamiento en tampores magneticos.

Primeras formas del alfabeto. El ábaco fue la primera máquina conocida que ayudaba a ejecuta computaciones matemáticas. Se representa la información con símbolos para transportarlos. En este mapa conceptual de la historia de la computacion podra verse todos los inventos que se han creado a traves del tiempo para el realizamiento o mejoramiento de la tecnologia.

En el año de 1970 ibm colocó una unidad de diskette a su computador modelo 3740 con esto se incrementó la capacidad de acceso y la velocidad de la informacion. Historia de la computadora por juan a flores h 1. Hoy en día las tecnologías lsi integración a gran escala y vlsi integración a muy gran escala permiten que cientos de miles de componentes electrónicos se. Tamaño enorme no disponer de sistema operativo tarjeta perforada para almacenar información utilizados por las fuerzas militares y la industria científica.

Se piensa que se originó entre 600 y 500 a c o en china o egipto. Historia de la computadora por victoria isasa 1. La cuarta generación de las computadoras se da desde 1971 a 1981. Hombres se comunicaban a través de señas sonidos simples y movimientos.

Válvulas electrónicas de vacío. Primera generación 1951 a 1958 1 1 1. 1 generación de computadoras 1946 1955 1 1. Maquinas grandes y pesadas.

1700 a 1500 a c 3 1. Ensayo sobre la historia de las computadoras la necesidad del ser humano por realizar métodos rápidos y efectivos para resolver sus cálculos lo llevaron a través del tiempo al desarrollo de lo que hoy se conoce como la computadora. Histora de la computadora por roberto sarmiento 1. El tamaño reducido del microprocesador de chips hizo posible la creación de las computadoras personales pc.

Historia de la computadora.

Mapa Mental Del Computador

Mapa Mental Del Computador

Mapa Conceptual De La Historia De La Computadora Brainly Lat

Mapa Conceptual De La Historia De La Computadora Brainly Lat

Historia De La Computacion Mapa Conceptual Lenguaje De Programacion Ciencias De La Computacion

Historia De La Computacion Mapa Conceptual Lenguaje De Programacion Ciencias De La Computacion

Mapa Conceptual Mapa Conceptual Historia De Las Computadoras

Mapa Conceptual Mapa Conceptual Historia De Las Computadoras

La Historia De La Computacion Tecnologia

La Historia De La Computacion Tecnologia

Mapa Conceptual De Generacion De Las Computadoras Claudia Saer Compre

Mapa Conceptual De Generacion De Las Computadoras Claudia Saer Compre

Mapa Conceptual Laudy Prieto Informatica 2015

Mapa Conceptual Laudy Prieto Informatica 2015

Mapa Conceptual Generaciones De Computadoras

Mapa Conceptual Generaciones De Computadoras

Historia De La Computadora Mapa Conceptual

Historia De La Computadora Mapa Conceptual

Historia De La Computadora Wmv Youtube

Historia De La Computadora Wmv Youtube

Mapa Conceptual De Las Computadoras Ingenieriacomputacion1

Mapa Conceptual De Las Computadoras Ingenieriacomputacion1

1 Mapa Conceptual De Las Generaciones De Las Computadoras Pdf Free Download

1 Mapa Conceptual De Las Generaciones De Las Computadoras Pdf Free Download

Calameo Mapa Conceptual

Calameo Mapa Conceptual

4 Mapa Conceptual Evolucion De La Informatica Word Ingenieria Electronica Electronica

4 Mapa Conceptual Evolucion De La Informatica Word Ingenieria Electronica Electronica

Source : pinterest.com