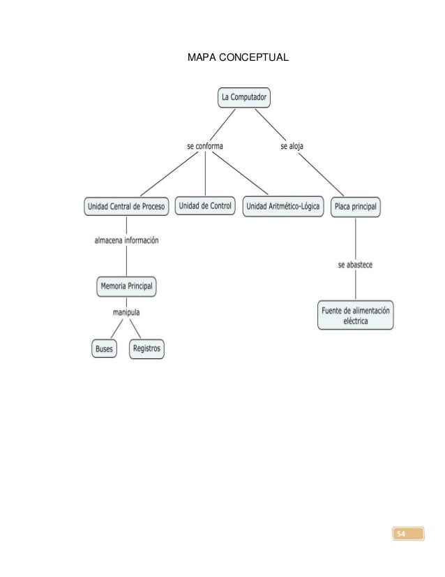
Mapa Mental De Las Partes Involucradas En El Funcionamiento De La Computadora Personal

En las áreas visuales los mapas son retinotópicos.
Mapa mental de las partes involucradas en el funcionamiento de la computadora personal. Las primeras computadoras que existieron fueron utilizadas para la elaboración de cálculos numéricos. También en este caso la representación es desigual. Por ejemplo si estamos haciendo dieta y vemos un chocolate será el lóbulo frontal el encargado de recordarnos que estamos haciendo dieta el mismo para planificar una agenda de trabajo o de estudio. Pero podría ocurrir excepcionalmente que queramos agrupar ramas cuyo origen es una rama distinta.
Controla todas las decisiones que tienen que ver con la razón y la lógica con el juicio y con el auto control. 1 asegúrate de usar una computadora windows. Esto significa que reflejan la topografía de la retina la capa de neuronas activadas por luz que recubre la parte posterior del ojo. Es por tanto el deudor el beneficiario.
Quienes desean adentrarse en el funcionamiento de una computadora ya sea por curiosidad o por motivos profesionales tropiezan a menudo con el problema de carecer de los simples principios que permiten visualizar a estos equipos en sus bloques principales como intervienen en los procesos y además cual ejecuta cada uno de ellos. Las nubes siempre se aplican entre ideas próximas entre sí generalmente suelen ser ramas que provienen de la misma. Al mismo tiempo de cada una de las ramas se bifurcarán otras área que desglosarán el tema de la rama previa y así sucesivamente. Esta es la manera de jerarquizar los temas o ideas de un mapa mental a través de ramas que se bifurcan hasta alejarse de la idea principal.
Esta página opera en base a la técnica del brainstorming tormenta de ideas y tiene importantes características como la exportación de mapas mentales en formato imagen y la incorporación de los mismos en cualquier página web o blog. Para enfriar la máquina y protegerse contra el calor la refrigeración de la cpu se utiliza ventiladores ventilador cúler se utiliza especialmente en las fuentes de energía generalmente en la parte trasera del gabinete de la computadora. En este caso habrá que tenerlo en cuenta a la hora de estructurar el mapa mental al principio situando estas dos ramas cerca. La fóvea el área en el centro del campo visual está muy sobrerrepresentada en comparación con la.
El funcionamiento básico de una computadora se resume en cuatro operaciones. 2 respalda la información de tu computadora. 3 apaga y desconecta la. Puedes usar una tira antiestática o tocar el tornillo en la cubierta de un interruptor activo para ponerte a tierra entes de tocar los componentes y cables dentro de la computadora.
Las diferentes partes del cerebro y su principal función. 11 de diciembre de 2019. Persona física o jurídica que se compromete a cumplir la obligación de pago contenida en el cheque.