Mapa Conceptual De Las Partes De La Computadora

Cuáles son las partes básicas de la computadora.
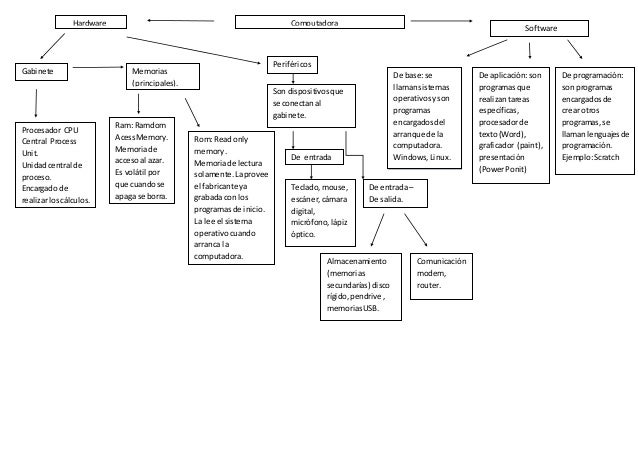
Mapa conceptual de las partes de la computadora. Memoria flash bocinas la computadora y sus partes una computadora es un sistema digital con tecnología microelectrónica capaz de procesar datos a partir linkedin emplea cookies para mejorar la funcionalidad y el rendimiento de nuestro sitio web así como para ofrecer publicidad relevante. Componentes fundamentales comunicación interna proceso general de comunicación cpu unidades de almacenamiento dispositivos de entrada y salida cpu un. Mapa conceptual de la computadora hardware tipos de perifericos recibir. Tarjeta de expansión son dispositivos que tienen muchos controladores y circuitos integrados que llegan a ampliar las capacidades de la computadora al insertarse en las ranuras que dispone estas tarjetas.
Curso basico de android. Mapa conceptual de la arquitectura de base de datos. Parte de la computadora que se encarga de transmitir las señales de vídeo hacia el televisor o monitor. Algunos de los componentes que se encuentran dentro del gabinete o carcaza de la computadora.
En este mapa conceptual presento las distintas partes de la computadora y sus programas linkedin emplea cookies para mejorar la funcionalidad y el rendimiento de nuestro sitio web así como para ofrecer publicidad relevante. Identificar los componentes de un computador por medio de recursos interactivos mapas conceptuales para vincular las ntics con la educación. Abreviaciones comunes en programación web. Historia de la computadora mapa conceptual computadores de 1 generación.
Hardware software que es conjunto de programas y rutinas que permiten a la computadora realizar determinadas tareas parte fisica soporte lógico admin. Mapa conceptual de la computadora sus componenetes son se define como un conjunto que comprende todos los dispositivos y elementos fìsicos son los que resguardan la información suministrada por los elementos de entrada es el conjunto de elementos que se encarga de ejecutar los procesos o tareas oredenas desde los elementos de entrada del sistema operativo son aquellos que aportan el medio de salida. Abarca desde el año 1938 hasta el año 1958. Cpu powerpoint monitor y torre.